A Impunidade de Crimes Ambientais em Áreas Protegidas Federais na Amazônia

15/02/13

Compartir:

Resumo

A proximadamente 42% da Amazônia são Áreas Protegidas (Terras Indígenas e Unidades de Conservação federais e estaduais), cuja finalidade é assegurar direitos e meios de vida de populações indígenas e tradicionais, além de garantir a conservação da biodiversidade e o uso sustentável dos recursos naturais. No entanto, os recursos para proteção dessas áreas são escassos e é preciso assegurar a eficácia de seu uso. Neste estudo avaliamos a eficiência da responsabilização judicial de crimes em Áreas Protegidas federais a fim de aprender lições que possam ser usadas para aumentar a proteção dessas áreas.

Analisamos os seguintes aspectos: (i) duração e resultados de 51 processos contra crimes ambientais em Áreas Protegidas federais no Pará; (ii) causas da prescrição dos crimes; (iii) tipos de penas alternativas aplicadas; e (iv) as iniciativas para acelerar a investigação criminal promovida pela Polícia Federal e a tramitação processual no Judiciário.

Os resultados dos 51 processos avaliados no Pará revelam que a responsabilização penal por crimes ambientais contra Áreas Protegidas tem sido ineficaz na punição de infratores; apenas 14% dos processos resultaram em algum tipo de responsabilização. Considerando a duração média das etapas dos processos, estimamos que um processo duraria em média 5,5 anos desde a investigação até a sentença. Por causa dos atrasos, muitos processos tenderão a prescrever como já ocorreu em aproximadamente 15% dos processos avaliados. Além disso, mesmo que a maioria dos casos analisados tivesse chegado a uma conclusão, a Justiça raramente exige a reparação ou compensação dos danos ambientais nas propostas de penas restritivas de direitos. Algumas das causas encontradas para esses resultados foram:

• Demora no início da investigação dos crimes em virtude da demora na comunicação dos crimes aos órgãos responsáveis pela investigação criminal ou da demora destes em agir, o que contribui para a sua prescrição e dificulta a coleta de provas.

• Demora na conclusão dos inquéritos policiais em virtude do acúmulo de funções (administrativa, jurídica, investigativa e de coordenação de operações) pelo delegado da Polícia Federal, o que impede a rápida apuração dos crimes.

• Demora no processamento dos casos na Justiça Federal em razão de diversos fatores, como problemas na organização do trabalho cartorário, uso de cartas precatórias para citação do réu e intimação de testemunhas, além da dúvida quanto à Justiça competente para julgar alguns casos, se estadual ou federal.

• Desconexão entre as penas alternativas aplicadas e a reparação do dano ambiental. O direcionamento da pena para fins sociais dissociado de fins ambientais ocorre pela facilidade de informação sobre os projetos sociais existentes, pela falta de informação detalhada sobre os danos nas Áreas Protegidas ou por desconhecimento das iniciativas já existentes para conservação.

Além disso, os problemas que encontramos nos casos refletem ineficiências e escassez de recursos gerais do Judiciário, os quais resultam em congestionamento de cerca de 80% em toda a primeira instância.

Identificamos, por meio de entrevistas e revisão da literatura, várias iniciativas para aumentar a eficácia da investigação de crimes ambientais (Tabela 5) do processo judicial (Tabela 6) e para destinação dos recursos arrecadados para conservação (seção 4.4). Por exemplo, a Polícia Federal tem criado estruturas e investido em treinamento para aperfeiçoar suas ações, inclusive com cursos sobre como usar abordagens de combate ao crime organizado contra as redes de crimes ambientais. As medidas no Judiciário incluem, entre outras, reformas processuais e investimentos em informatização dos processos. Entretanto, ainda é preciso superar várias barreiras (Tabelas 5 e 6). Assim, para garantir a integridade das Áreas Protegidas será necessário manter as medidas positivas já em andamento (Tabelas 5 e 6) e reforçar e aperfeiçoar outras medidas que sugerimos a seguir.

• Priorizar a prevenção. Diante da ineficiência atual dos sistemas de responsabilização e do fato de que as melhorias serão graduais, é urgente reforçar a prevenção. É necessário sinalizar e demarcar as Áreas Protegidas para esclarecer seus limites físicos e as proibições de uso, além de investir na sua vigilância por meio de rondas sistemáticas em pontos e épocas críticas.

• Trabalhar em cooperação para acelerar a responsabilização judicial. A cooperação interinstitucional ocorrida em Cujubim/RO durante a Operação Arco de Fogo acelerou o início das ações penais e a celebração de acordos de transação penal e suspensão condicional do processo, além de antecipar a coleta de provas que, se adiada, levaria à paralisação do processo. Esse tipo de cooperação deveria ser expandido. O projeto do Tribunal Regional Federal da 1ª Região (TRF1) para especializar Varas Federais em meio ambiente, a começar por Belém/PA e Manaus/AM, poderia também contribuir para ampliar esse tipo de cooperação.

• Aperfeiçoar a atuação do Ministério Público. A pesquisa revelou que o Ministério Público poderia melhorar sua atuação em dois pontos: (i) no aperfeiçoamento do sistema de registro e acompanhamento processual para que discrimine os processos de crimes ambientais, de modo a agilizar a propositura de ações em áreas prioritárias para a conservação ou mais ameaçadas; e (ii) no direcionamento de propostas de acordos judiciais para reparação ou proteção ambiental, inclusive fortalecendo fundos já existentes para essa finalidade (seção 4.4) ou outros similares.

• Uniformizar jurisprudência quanto à competência da Justiça Federal para julgar crimes ambientais em imóveis privados em Áreas Protegidas federais. Apesar do conflito de competência encontrado nos casos analisados no Pará, em 74% de 23 acórdãos encontrados no TRF1 e STJ (Anexo IV) foi aceita a competência da Justiça Federal para julgar crimes ambientais em imóveis privados dentro de Áreas Protegidas federais. Assim, é urgente padronizar essa interpretação majoritária para evitar atrasos desnecessários nos julgamentos.

1. Introdução

Aproximadamente 42% da Amazônia são Áreas Protegidas. Cerca de metade dessas áreas são Terras Indígenas, cuja finalidade é assegurar a sobrevivência desses povos e a proteção dos recursos naturais. A outra metade são Unidades de Conservação, que visam à proteção da biodiversidade e dos direitos de populações tradicionais, bem como ao uso sustentável de recursos naturais, como a produção de madeira por meio de manejo florestal[1]. Até recentemente, a proteção passiva (mera criação legal) dessas áreas era suficiente, pois a maioria delas era inacessível para atividades econômicas por estarem longe dos mercados. Entretanto, em 2008, 84% das Áreas Protegidas já estavam em zonas economicamente acessíveis à exploração econômica como extração de madeira e pecuária[2]. A ampliação da acessibilidade econômica resultou da criação de novas áreas em zonas já acessíveis e do aumento de infra-estrutura próximo de Áreas Protegidas antigas, como abertura de estradas. Assim, essas zonas ficaram mais sujeitas à pressão de atividades ilegais.

A pressão de destruição é evidenciada pelo desmatamento de 22,5 mil quilômetros quadrados em Áreas Protegidas entre 2000 e 2008[3] e pelo fato de que a incidência de queimadas tem sido mais frequente nas Áreas Protegidas próximas a estradas do que naquelas distantes (Adeney et al., 2009). Por outro lado, os órgãos federais e estaduais responsáveis pela gestão dessas áreas possuem recursos insuficientes (TCU, 2008B). Portanto, é essencial que esses recursos escassos para proteção dessas áreas sejam usados eficientemente.

A punição de crimes ambientais é uma das opções para a proteção dessas áreas e envolve três esferas: administrativa, civil e penal. Porém, há poucos estudos sobre a eficiência de cada uma dessas esferas na responsabilização de infrações ambientais em geral e especificamente daquelas ocorridas em Áreas Protegidas. Análises recentes revelam a predominância da impunidade de infrações ambientais – por exemplo, menos de 5% do valor total das multas por infrações contra a flora aplicadas pelo Ibama foram arrecadados entre 2001 e 2005 (Brito e Barreto, 2006). Além disso, na esfera judicial, Brito e Barreto (2005) constataram que apenas 2% dos processos contra crimes ambientais em geral (sem foco específico em Áreas Protegidas) haviam sido concluídos em uma amostra de 55 casos no Pará em 2004.

Neste estudo avaliamos a eficiência da responsabilização judicial de crimes em Áreas Protegidas a fim de aprender lições que possam ser usadas para aumentar a proteção dessas áreas. Para isso, começamos com uma análise da duração e os resultados de 51 processos judiciais contra crimes em Áreas Protegidas federais no Pará. Este estado foi responsável por 28% das multas emitidas pelo Ibama em Áreas Protegidas da Amazônia Legal entre janeiro de 1998 e março de 2008[4] e nos últimos três anos tem sido campeão de desmatamento na região[5]. Depois, avaliamos iniciativas nacionais e regionais para melhorar a eficiência do Judiciário, incluindo uma revisão das medidas de reforma do Judiciário, de investimentos da Polícia Federal no combate aos crimes ambientais e a cooperação entre Polícia, Ministério Público, Defensoria Pública e Judiciário para acelerar processos contra crimes ambientais em Rondônia. Finalmente, apresentamos recomendações para o aperfeiçoamento da prevenção e responsabilização por crimes ambientais contra Áreas Protegidas.

Os dados dos 51 processos judiciais no Pará foram coletados na Seção da Justiça Federal do Pará, nas cidades de Belém, Marabá e Santarém. Coletamos dados entre setembro e novembro de 2007 de processos iniciados entre 1997 e 2006 que tratavam de crimes ocorridos desde 1991. Esses casos foram retirados de uma lista de 68 processos judiciais requerida ao Ministério Público Federal (MPF) de Belém. A lista resultou de levantamento de crimes ambientais contra Áreas Protegidas em todo o estado do Pará. No entanto, provavelmente havia casos fora da lista, já que o sistema interno de acompanhamento processual do MPF/Belém não diferencia crimes ambientais de crimes comuns e inexiste um sistema informatizado de seleção de crimes ocorridos especificamente em Áreas Protegidas. As análises das medidas para melhorar a eficiência do Judiciário e dos investimentos na Polícia Federal foram baseadas em revisão de estudos e em entrevistas com membros do Ministério Público, Polícia Federal e Judiciário.

Antes de apresentar os resultados do estudo, começamos o trabalho com uma descrição sobre aspectos-chave da Lei de Crimes Ambientais (LCA), da investigação dos crimes e dos processos judiciais para facilitar a compreensão do estudo pelos leigos em assuntos jurídicos.

_________________________

1 O desmatamento é totalmente proibido em várias classes de Unidades de Conservação como os Parques e Estações Ecológicas, mas é permitido em pequena escala em Terras Indígenas e em algumas classes de Unidades de Conservação, como as Reservas Extrativistas. A exploração de madeira pode ser praticada somente com o manejo florestal aprovado em algumas classes de Unidades de Conservação, como as Florestas Nacionais. Ver detalhes sobre as atividades permitidas nas Unidades de Conservação em Palmieri et al., 2005.

2 A estimativa foi feita cruzando-se mapas de acessibilidade econômica para a criação de gado e para exploração de madeira com o mapa das Áreas Protegidas.

3 Estimativa realizada pelo Laboratório de Geoprocessamento do Imazon cruzando-se a área desmatada estimada pelo Prodes, do Instituto Nacional de Pesquisas Espaciais (Inpe), e o mapa das Áreas Protegidas.

4 Dados coletados pelo Imazon na Superintendência do Ibama no Pará, em março de 2008.

5 O Pará é campeão de desmatamento conforme medição do Inpe. Dados disponíveis em http://www.obt.inpe.br/prodes/prodes\_1988\_2008.htm. Acesso em 16 mar. 2009.

2. A Lei de Crimes Ambientais e o processo judicial

A LCA trata tanto de condutas consideradas crimes quanto de infrações administrativas ambientais. Neste estudo enfocaremos nos casos de crimes ambientais. A seguir descreveremos as potenciais sanções contra esses crimes e os procedimentos para investigação e processamento dos mesmos.

2.1. As sanções contra crimes ambientais

A LCA prioriza a aplicação de penas restritivas de direitos também conhecidas como penas alternativas (Tabela 1). Essas sanções substituem a pena privativa de liberdade (reclusão ou detenção) em quase todos os crimes nela previstos, já que isso acontece em crimes com pena máxima de até dois anos[6] e naqueles cuja pena mínima seja menor ou igual a um ano[7]. Portanto, dificilmente um crime ambiental será punido com prisão.

A aplicação de penas alternativas em crimes ambientais pode ocorrer em várias modalidades, desde acordos para evitar o processo penal até a suspensão da aplicação de pena (Tabela 2). Em todos os modelos as penas devem visar à prevenção e reparação de danos ambientais. Cada modalidade envolve condições específicas de aplicação (Tabela 2).

Tabela 1. Penas restritivas de direitos aplicáveis contra pessoas físicas e jurídicas que cometeram crimes ambientais.

Tabela 2. Modelos de aplicação de penas alternativas (restritivas de direito) contra crimes ambientais.

_________________________

6 Art. 61 e art. 62 da Lei dos Juizados Especiais (Lei nº. 9.099/1995).

7 Art. 89 da Lei dos Juizados Especiais.

8 Art. 8º da Lei nº. 9.605/1998.

9 Art. 22 e art. 23 da Lei nº. 9.605/1998.

10 Art. 27 da Lei nº. 9.605/1998.

11 Art. 28 da Lei nº. 9.605/1998.

12 Art. 16 da Lei nº. 9.605/1998, art. 78 e art. 79 do Código Penal.

13 Art. 7º da Lei nº. 9.605/1998.

14 Art. 17 da Lei nº. 9.605/1998.

2.2. A investigação e processamento judicial dos crimes ambientais

Várias instituições participam da investigação, instrução, processamento e julgamento de crimes ambientais. Os órgãos de fiscalização de Áreas Protegidas, que no âmbito federal são o Instituto Brasileiro do Meio Ambiente e dos Recursos Naturais Renováveis (Ibama), o Instituto Chico Mendes de Conservação daBiodiversidade (ICMBio) e a Fundação Nacional do Índio (Funai), frequentemente são os primeiros a identificar o crime. Depois, eles enviam a comunicação de crime ao Ministério Público ou à Polícia. Essa comunicação também pode ser feita por qualquer pessoa ou organização da sociedade civil. Além disso, em muitos casos recentes as polícias também têm atuado conjuntamente com os órgãos ambientais em operações de combate aos crimes ambientais e iniciam as investigações imediatamente. Em alguns casos os Ministérios Públicos (estadual e federal) conduzem suas próprias investigações, mas quando a autoria do crime é desconhecida, eles requisitam a instauração de inquérito policial (Tabela 3).

Tabela 3. Tipos de investigação contra crimes ambientais.

15 Ver art. 8º da Lei Complementar nº. 75 de 1993 e Resolução nº. 13 de 2 de outubro de 2006, do Conselho Nacional do Ministério Público, que disciplina a instauração e tramitação do procedimento investigatório criminal.

16 Art. 69 da Lei nº. 9.099/1995.

17 Art. 4º e art.5º do Código de Processo Penal (CPP).

O Ministério Público é responsável por avaliar o resultado de todas as investigações e decidir se propõe ao juiz o início de ação penal ou o arquivamento do caso. Se decidir por promover a ação penal, o Ministério Público poderá propor transação penal, suspensão condicional do processo ou simplesmente o início da ação penal. As ações de crimes apenados com pena máxima não superior a dois anos são propostas no Juizado Especial Criminal (JECrim) estadual ou federal (art. 60 e art. 61 da Lei nº. 9.099/1995 e art. 2º da Lei nº. 10.259/2001); do contrário, são propostas em Vara Penal comum estadual ou federal. A seguir explicamos os possíveis procedimentos judiciais a partir de regras legais anteriores às reformas do Código de Processo Penal (CPP) de 2008.

No caso de transação penal, o Ministério Público procede da seguinte maneira: formula a proposta de acordo, mas também apresenta denúncia (pedido de início da ação penal) perante juiz do JECrim. Então, o juiz determina a citação do réu para que compareça à audiência e diga se aceita as condições do acordo. Se o réu for encontrado e comparecer à audiência, ocorrerá uma das seguintes hipóteses: (i) aceita a proposta de acordo e, verificado o seu cumprimento, o Ministério Público não propõe a ação penal; e (ii) não havendo acordo, na mesma audiência o Ministério Público requer o início da ação penal e o acusado já é informado da data da audiência de instrução e julgamento. Assim, o processo seguirá o rito sumaríssimo do JECrim (Anexo I).

Entretanto, se o acusado não for encontrado após várias tentativas, o Ministério Público pede ao juiz que aceite a denúncia e envie o processo para uma Vara Penal comum para que a citação ocorra por edital. Se depois de citado por edital o acusado não comparecer ao interrogatório, o juiz determina a suspen-são do processo e do prazo prescricional (Ver detalhes sobre prescrição no item 4) e pode determinar a produção de provas consideradas urgentes, a serem produzidas na presença do Ministério Público e do defensor dativo[18] (art. 366, caput e § 1º do CPP). Inexiste previsão legal quanto ao prazo de suspensão do processo e do prazo prescricional. Assim, a jurisprudência é divergente. Há juízes que entendem que o prazo de suspensão será o mesmo da prescrição do crime atribuído ao infrator (entendimento dominante, Nucci, 2008), enquanto outros entendem que será o prazo máximo de prescrição de crime previsto no Código Penal, que é de 20 anos. Após o decurso do prazo de suspensão adotado sem que o réu tenha sido citado, o prazo prescricional volta a correr, e então, caso o infrator não seja encontrado, o crime é declarado prescrito e o processo é arquivado.

No caso de suspensão condicional do processo, cabível tanto no JECrim como em Vara Penal comum, o Ministério Público age da seguinte maneira: oferece a denúncia e propõe a suspensão condicional do processo. Então, o juiz aceita a denúncia e manda citar o acusado para que compareça à audiência para dizer se aceita as condições propostas. Se o réu for citado e comparecer à audiência, ocorrerá uma das seguintes hipóteses: (i) aceito o acordo, o processo é suspenso por dois a quatro anos, ou por período menor, até o cumprimento das condições impostas, quando é extinto; (ii) não aceito o acordo, se o processo estiver no JECrim, o acusado é informado da data da audiência de instrução e julgamento e o processo seguirá as regras do JECrim (Anexo II); se o processo estiver em Vara Penal comum, a audiência converte-se em interrogatório e o processo segue as regras do CPP, resumidas na Figura 1 (O Quadro 1 descreve a nomenclatura das fases processuais).

Contudo, se o acusado não for encontrado após várias tentativas, estando o processo no JECrim, o Ministério Público requer ao juiz que o envie a uma Vara Penal comum para que a citação ocorra por edital. Se o acusado, citado por edital, não comparecer ao interrogatório, o processo e o prazo prescricional são suspensos, mas provas consideradas urgentes poderão ser produzidas na presença do Ministério Público e do defensor dativo (art. 366, caput e § 1º do CPP). Quando a proposta de suspensão condicional do processo é inviável e o Ministério Público propõe a ação penal pública em Vara Penal comum, o processo judicial se desenvolve na Justiça Federal conforme a Figura 1.

_________________________

18 Defensor dativo é o advogado nomeado pelo juiz para defender os interesses do acusado.

Quadro 1. Nomenclatura das fases processuais[19]. Petição inicial. Documento pelo qual o MPF requer o início da ação penal; também conhecido como denúncia.

Análise da petição inicial. Fase em que o juiz decide se recebe ou rejeita a denúncia, isto é, se iniciará ou não a ação penal.

Citação. Fase em que o réu toma conhecimento de que lhe movem uma ação penal e é chamado a comparecer a interrogatório ou audiência judicial. A citação é feita por mandado (em regra), carta precatória ou edital.

Interrogatório. Momento em que o juiz colhe informações pessoais do réu e este pode contar a sua versão dos fatos ou abster-se de falar sobre eles.

Defesa Prévia. Fase facultativa em que o réu se defende por escrito e apresenta provas ou requer sua produção; ou simplesmente indica testemunhas que possam inocentá-lo das acusações.

Audiência ou oitiva de testemunhas de acusação e de defesa. O juiz ouve as testemunhas de acusação e defesa. Em nossa análise incluímos também a duração da intimação dessas testemunhas.

Últimas diligências. Último momento para que as partes requeiram a anexação de documentos aos autos ou a produção de provas necessárias a esclarecer circunstâncias ou fatos novos apurados durante o processo (realização de perícias etc.).

Alegações finais. Acusação e defesa devem apresentar sua última manifestação (argumentos) escrita ao juiz.

Sentença. Decisão final de 1º grau que condena ou absolve o réu. Essa decisão ainda pode ser revista pelo TRF, Superior Tribunal de Justiça (STJ) e, finalmente, STF.

_________________________

19 As fases processuais descritas são aquelas anteriores às mudanças do CPP de 2008.

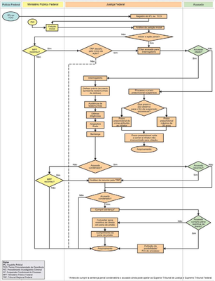
Figura 1. Fluxograma de processo judicial em Vara Penal comum (antes da Lei nº. 11.719/2008).

3. Resultados dos processos analisados no Pará

3.1. As características dos processos analisados

Analisamos 51 processos judiciais oriundos de 46 ocorrências de crimes ambientais em Áreas Protegidas federais. O número de processos maior do que de crimes decorreu do fato de que alguns crimes geraram mais de um processo[20].

Dos 46 casos de crimes ambientais analisados, 59% ocorreram em nove Unidades de Conservação federais (30,5% em Unidades de Proteção Integral e 28,5% em Unidades de Uso Sustentável) e 41% em onze Terras Indígenas (Figura 2). Os órgãos responsáveis pela fiscalização dessas áreas, Ibama e Funai, foram os maiores responsáveis pelas comunicações de crime (80,5% dos casos conforme Figura 3). De todas as Áreas Protegidas incluídas na amostra, a Floresta Nacional do Tapajós foi a mais frequente, abrigando 19% dos casos de crime ambiental. Dentre as Terras Indígenas, a que apresentou maior incidência de crime ambiental foi a Alto Rio Guamá, presente em 11% (ou cinco casos) das comunicações de crime.

Os crimes florestais predominaram em 76% dos casos, incluindo a extração e o transporte ilegais de madeira (59%) e o desmatamento para abertura de estradas e atividades agropastoris (17%). Caça, mineração e incêndios tiveram pequena incidência nos casos (Figura 4). Os processos nas Unidades de Conservação envolviam vários tipos de crimes, enquanto aqueles nas Terras Indígenas tratavam apenas de exploração de madeira e mineração (Figura 4).

A maioria (78,5%) dos processos foi enquadrada na LCA. Porém, 11 processos (21,5% do total) envolvendo dano ambiental (extração ilegal de madeira) foram fundamentados em outras leis como o Código Penal, a Lei de Crimes Contra a Ordem Econômica (Lei nº. 8.176/1991) e a antiga Lei sobre Registro e Porte de Armas de Fogo (Lei nº. 9.437/1997). Oito desses processos iniciaram antes da vigência da LCA.

O Ibama e a Polícia Federal foram os responsáveis pela apreensão de bens utilizados ou gerados na prática do crime ambiental em 74,5% dos processos, totalizando em torno de R$ 2,3 milhões. Desse total, aproximadamente R$ 630 mil correspondiam a madeiras e R$ 1,67 milhão a máquinas e equipamentos (17 caminhões, 18 tratores e 15 motosserras)[21].

_________________________

20 O desmembramento de processos geralmente ocorre quando há um grande número de pessoas processadas ou quando apenas um dos réus pode ser beneficiado com acordo de transação penal ou de suspensão condicional do processo.

21 Os valores dos bens foram obtidos com base nos dados do Ibama ou foram estimados conforme preços de mercado. Todos os valores foram atualizados para dezembro de 2007 conforme detalhes no Anexo III.

Figura 2. Áreas Protegidas federais nas quais ocorreram os 46 crimes ambientais entre 1991 e 2006 analisados neste trabalho.

Figura 3. Origem das comunicações de crime ambiental dos 46 casos estudados.

Figura 4. Distribuição dos tipos de crime ambiental por tipo de Área Protegida nos 46 casos analisados.

3.2. A impunidade predomina

A impunidade predominava nos casos analisados até a data da conclusão da coleta de dados (12/11/2007). Dois terços dos processos analisados (66%) estavam ainda em tramitação; 16% prescreveram (Ver Quadro 2 sobre prescrição); e 4% resultaram na absolvição por falta de provas (Figura 5). A maioria dos processos ainda tramitava por causa da longa duração de várias etapas processuais, como será avaliado na seção seguinte. Assim, além dos casos já prescritos, há o risco de outros casos prescreverem conforme análise no Quadro 2.

Apenas 14% dos processos resultaram em algum tipo de responsabilização. Destes, 4% eram acordos já cumpridos pelos acusados para evitar o processo (transação penal) ou para suspendê-lo (suspensão condicional do processo). Nos outros casos de responsabilização (10%) os infratores ainda estavam cumprindo as penas.

Somente 29% dos processos com bens apreendidos informavam sobre a destinação feita ou a ser feita destes bens. Em três casos, o Ibama doou madeira (dois casos) e produtos da fauna (um caso) para entidades de assistência social. Em outro caso, o Ibama requereu a venda em hasta pública[22] de madeira e veículos apreendidos. Encontramos quatro ordens judiciais para que o Ibama doasse madeira apreendida e três restituições de veículos (uma ao banco financiador e duas a seus proprietários).

_________________________

22 Hasta pública é uma forma de venda judicial forçada de bens, na qual o bem é adquirido por quem der o maior lance, tendo como valor mínimo inicial o da avaliação do mesmo (arts. 686 a 707 do Código de Processo Civil - CPC.

Figura 5. Situação em novembro de 2007 dos 51 processos analisados contra crimes ambientais em Áreas Protegidas federais no Pará.

Quadro 2. O prazo para prescrição de crimes. A lei estabelece prazos para o Estado iniciar e concluir o processo penal bem como para aplicar a pena. Quando o Estado descumpre esses prazos, ele perde o direito de punir mesmo que o acusado seja julgado culpado.

O prazo prescricional depende da pena estabelecida em lei, como ilustrado na Tabela 4 para os crimes mais frequentes neste estudo. Se os acusados desses crimes fossem condenados à pena mínima, eles estariam livres, pois o prazo para prescrição é menor do que a duração média dos processos neste estudo[23].

Tabela 4. Prazos prescricionais dos crimes ambientais em Áreas Protegidas mais comuns nos 51 processos analisados.

_________________________

23 A duração média dos processos judiciais foi aproximadamente quatro anos e meio, considerando a soma das médias das fases a partir do recebimento da denúncia até a sentença. Entretanto, se considerarmos apenas o tempo médio dos processos que realmente passaram por todas as fases processuais – um total de sete processos – temos uma média de aproximadamente seis anos.

24 O art. 109 do CPP estabelece o prazo prescricional para os crimes de acordo com a pena máxima prevista em lei. Se a pena máxima for: menor que 1 ano, prescreve em 2 anos; de 1 a 2 anos, prescreve em 4 anos; maior que 2 e até 4 anos, prescreve em 8 anos; maior que 4 e até 8 anos, prescreve em 12 anos; maior que 8 e até 12 anos, prescreve em 16 anos; maior que 12 anos, prescreve em 20 anos.

3.3. A duração e atrasos das investigações

A Polícia Federal foi responsável por 63% das investigações, sendo que 57% foram Inquéritos Policiais (IPL) e apenas 6% foram Termos Circunstanciados de Ocorrência (TCO)[25]. O MPF foi responsável pelo restante (35%) das investigações – Procedimento Investigatório Criminal (PIC). Considerando os três tipos de procedimentos conjuntamente, a fase de investigação durou em média 676 dias corridos e teve mediana de 318 dias (ou seja, 50% dos casos demoraram mais de 318 dias). Entretanto, a duração média de cada procedimento foi bastante diversa (Figura 6).

Figura 6. Duração média em dias corridos das fases de pré-investigação e de investigação de crimes ambientais dos casos analisados em Áreas Protegidas federais no Pará. Número de casos: 29 IPL, 15 PIC e 3 TCO.

O IPL foi o procedimento mais longo de investigação, com média de 1.047 dias e mediana de 780 dias, chegando até 4.206 dias. A fase de interrogatórios nessas investigações durou em média 445 dias, ou 42,5% da duração total dos IPL. Dado que decorreram em média 74 dias entre a ocorrência do crime e o início da investigação (período pré-investigação), o tempo médio necessário para que o crime fosse conhecido e investigado pela polícia foi de 1.121 dias.

O PIC, procedimento que, nesta pesquisa, consistiu em apenas reunir os documentos enviados pelo Ibama para propor a ação penal, durou em média 138 dias e teve mediana de 17 dias[26]. Porém, o período pré-investigação demorou em média 280 dias elevando para 418 dias o tempo médio entre a ocorrência do crime e a conclusão desse tipo de investigação. O TCO, que é um procedimento mais simples, foi bem mais rápido, com média de 23 dias mais um dia de pré-investigação (apenas para comunicação do crime).

Constatamos que nos casos em que a Polícia Federal atuou de forma conjunta com Ibama e Funai, os procedimentos começaram imediatamente ou em, no máximo, três dias. Nos casos sem ação conjunta, as investigações iniciaram após mais de 222 dias corridos, ou sete meses, após a ocorrência do crime em 52% dos processos iniciados por comunicação do Ibama; e uma demora de mais de 45 dias corridos em 43% dos processos iniciados por comunicação da Funai.

Esses resultados indicam que a ação conjunta da Polícia Federal com os órgãos de fiscalização é um fator que acelera a investigação do crime e, consequentemente, o início das medidas judiciais de responsabilização ambiental. As seguintes hipóteses poderiam explicar a demora nos casos sem cooperação, ou seja, os longos períodos de pré-investigação: (i) Ibama e Funai demoram a enviar as comunicações de crimes para o MPF e Polícia Federal; (ii) MPF e Polícia Federal demoram a iniciar as investigações; (iii) as duas causas anteriores. De fato, o Ibama demorou em média 45 dias (mediana de 42 dias) entre a data do crime e o envio da comunicação ao MPF em 12 casos de autos de infração lavrados entre 2001 e 2006.

A demora na condução dos inquéritos policiais, por sua vez, decorre de problemas estruturais da Polícia Federal. Segundo um delegado da Polícia Federal entrevistado[27], faltam recursos humanos de apoio, como auxiliares para tarefas administrativas e assessores para aspectos jurídicos e de investigação; e novas operações policiais se sobrepõem e paralisam inquéritos em andamento. Uma reportagem de julho de 2008, baseada em entrevista com três procuradores da República e dois delegados federais, também destacou a falta de estrutura da Polícia Federal como fator que dificulta a condenação de infratores. Segundo a matéria, as grandes operações da Polícia Federal são cada vez mais frequentes, mas pouquíssimas resultam em condenação, por falta de recursos humanos suficientes para continuidade dos casos, incluindo análise de provas e realização de perícias[28]. Além dos problemas estruturais, outro delegado da Polícia Federal[29] adverte que, muitas vezes, os infratores inventam a participação de outras pessoas nos crimes para dificultar e prolongar as investigações.

Após a investigação policial, os inquéritos são enviados para o Ministério Público que avalia e se manifesta sobre eles perante o juiz. Essa fase durou em média 133 dias, teve mediana de 49 dias, chegando até 614 dias. Segundo um procurador da República, essa demora se deve à falta de estrutura do MPF e à alta rotatividade de procuradores no interior[30].

_________________________

25 Um processo não iniciou por IPL, TCO ou PIC. O auto de infração do Ibama foi enviado diretamente ao JECrim.

26 No total, foram 18 processos iniciados por PIC, mas três deles não forneciam a duração da fase.

27 Comunicação pessoal em abril de 2008.

28 SOUZA, J. de, 2008.

29 Comunicação pessoal em novembro de 2007.

30 Comunicação pessoal em fevereiro de 2009.

3.4. Fatores que dificultam a conclusão dos Processos Judiciais

Em geral, após uma longa investigação, segue-se um demorado processo judicial. Em nossa amostra, a maioria dos casos estava em tramitação, principalmente em fases iniciais como o recebimento de denúncia, a citação dos acusados e a audiência de testemunhas (Figura 7).

Dos casos pendentes de recebimento de denúncia, 62,5% apresentavam discordância quanto à competência para julgar crimes ambientais, se da Justiça Federal ou Estadual (Detalhes no Quadro 3). Esses casos representaram 15,5% do total de processos analisados e aguardavam por solução entre 338 e 647 dias na época da coleta de dados.

Figura 7. Distribuição dos processos analisados contra crimes ambientais em Áreas Protegidas federais no Pará ainda em tramitação em novembro de 2007 (n=34).

Quadro 3. O conflito de competência para julgar crimes ambientais em imóveis particulares em Áreas Protegidas. O conflito de competência para julgar crimes ambientais também foi observado por Brito e Barreto (2005) em processos da Justiça Federal no Pará que envolviam crimes florestais em diversas áreas além de Áreas Protegidas. Nesse estudo, os autores demonstram que a partir de 2003 foi firmado um consenso de que caberia à Justiça Federal julgar apenas crimes ocorridos em áreas de domínio da União (como Terra Indígena e Unidade de Conservação federal). O conflito observado nesta pesquisa decorreu da complicada sobreposição de ocupações privadas nas Unidades de Conservação federais.

O juiz da Subseção da Justiça Federal de Santarém entendeu que se o crime ambiental foi praticado em área particular (em uma posse, por exemplo) no interior de Unidade de Conservação federal, o caso deve ser tratado pela Justiça Estadual[31]. Como as provas apresentadas na petição inicial não informavam se o local danificado era um imóvel privado dentro da Unidade de Conservação, o juiz condicionou a aceitação da petição inicial à comprovação da competência da Justiça Federal. Por exemplo, no processo nº. 2006.39.02.000144-9 sobre crime ambiental na Reserva Biológica Rio Trombetas, o juiz ordenou que o Ministério Público comprovasse que o governo federal era o proprietário da área e, por conseguinte, a competência federal para processar e julgar a ação.

Entretanto, é relevante notar que em 23 acórdãos do TRF1 e STJ encontramos apenas seis decisões (26%) desfavoráveis à competência da Justiça Federal para julgar estes casos (Anexo IV).

_________________________

31 É provável que o juiz tenha agido dessa maneira porque sabia que nenhuma Unidade de Conservação federal possui regularização fundiária completa (TCU, 2008A).

O acúmulo de casos nas fases de citação e de audiência de testemunhas (44% do total dos casos em tramitação) reflete as dificuldades para localizar os acusados e as testemunhas do crime. A duração média da citação foi de 239 dias, mediana de 135 dias e o máximo de 945 dias. É relevante notar que a ordem para citar o infrator ocorreu em média 1.018 dias após o crime, com mediana de 646 dias e máximo de 4.734 dias[32]. Essa demora na citação favorece a mudança de endereço e a fuga dos acusados.

Adicionalmente, a intimação e audiência de testemunhas de acusação e defesa duraram, juntas, em média 643 dias, com mediana de 396 dias. A demora dessas fases resultou em grande parte do fato de que juízes federais tiveram que usar cartas precatórias[33] para solicitar que juízes estaduais ouvissem as testemunhas. Isso reflete a baixa presença da Justiça Federal na região como discutimos no item 6.2 e o fato de que, em vários casos, as testemunhas são fiscais do Ibama deslocados de outras regiões para operações especiais na Amazônia.

Outras fases como os interrogatórios dos acusados e as alegações finais também foram demoradas, como demonstra a Figura 8. Após as alegações, os juízes demoraram em média 125 dias para emitir sentenças. Considerando o tempo médio de cada fase, desde a fase de investigação – seja IPL, TCO ou PIC – até a sentença, a duração média de um processo fica em torno de 2 mil dias, ou 5,5 anos.

A lentidão da justiça registrada nesta pesquisa é um microcosmo da ineficiência tanto da Justiça Federal quanto Estadual, como revelado no Quadro 4.

Figura 8. Duração média em dias corridos das fases processuais dos 51 casos analisados contra crimes ambientais em Áreas Protegidas federais no Pará.

_________________________

32 Houve dois casos que levaram mais de 4 mil dias entre a data da ocorrência do crime e o despacho de citação. Esses casos tinham algo em comum: ambos tratavam de exploração madeireira ilegal em Terra Indígena; o período entre a ocorrência dos crimes e o início das investigações ultrapassou 200 dias; e o tempo de duração dos inquéritos policiais ultrapassou 3,5 mil dias.

33 Carta precatória é o meio pelo qual um juiz pede a outro que realize atos processuais – como citar e interrogar um réu, intimar e ouvir testemunhas – que estejam sob seu âmbito de atuação.

Quadro 4. O congestionamento do Judiciário no Brasil. A taxa de congestionamento[34] do Judiciário indica o acúmulo de processos e serve para medir a eficiência do sistema. O congestionamento das Justiças Estaduais e Federal se manteve elevado entre 2004 e 2007, principalmente no primeiro grau (Figura 9). O congestionamento e o aumento da fiscalização elevam o número de casos pendentes. Entre junho de 2007 e março de 2009 os processos sobre direito ambiental tramitando nas Varas Federais da 1ª Região saltaram de 8.983 para 21.105. Destes, 70% eram oriundos da Amazônia Legal. No TRF1 os recursos sobre o tema aumentaram 235% no mesmo período; de 681 para 1.952[35].

O congestionamento do Judiciário pode também dificultar a aplicação de penas da esfera administrativa uma vez que os infratores muitas vezes contestam judicialmente os processos administrativos. Além disso, os órgãos ambientais muitas vezes precisam iniciar ações judiciais para cobrar multas.

Figura 9. Taxas de congestionamento da Justiça Federal e Estaduais entre 2004 e 2007. Fonte dos dados: CNJ, 2009A.

_________________________

34 A taxa anual de congestionamento é obtida considerando-se o número total de sentenças de 1º grau, o número de casos novos e o número de casos pendentes de julgamento (CNJ, 2006).

35 Dados fornecidos pela assessoria de comunicação do TRF1, em comunicação pessoal em abril de 2009.

3.5. Penas desvinculadas da reparação do dano ambiental predominam

Mesmo que a maioria dos casos analisados tivesse chegado a uma conclusão, a Justiça raramente exige a reparação ou compensação dos danos ambientais nas propostas de penas restritivas de direitos (Figura 10). Dos casos analisados, houve 21 propostas de acordo, das quais apenas 28,5% previam alguma forma de compensação ambiental (Figura 10), ou seja, medidas que, direta ou indiretamente resultariam em benefícios ao meio ambiente. Somente sete acordos foram realizados, dos quais quatro continham alguma medida de compensação ambiental. Esses resultados são extremamente baixos face ao que estabelece a LCA, isto é, que todas as penas alternativas devem ter vinculação ambiental.

A pena restritiva de direito mais utilizada foi a prestação pecuniária (doação de valores), presente em 100% das propostas de transação penal e em 69% das propostas de suspensão condicional do processo. Essas propostas eram comumente destinadas a instituições de assistência social desvinculadas de programas ambientais – problema já identificado em estudo anterior do Imazon (Brito e Barreto, 2005) e que ainda não foi resolvido −, mesmo as propostas destinadas ao Ibama não garantiam a reparação ou compensação do dano ambiental. Por exemplo, observamos dois casos (um acordo de transação penal e um acordo de suspensão condicional do processo) em que o Ibama utilizou os valores para compra de combustível, tinta de impressora e material para identificação de bens apreendidos.

Segundo um procurador da República no Pará, a desconexão das propostas de acordo em relação à reparação do dano ou à compensação ambiental se explica em parte pelo desconhecimento de entidades que desenvolvem programas ambientais. Em geral, o Ministério Público possui uma lista de entidades sociais que solicitam apoio, o que facilita a preparação de propostas que as beneficiem[36]. Essa desconexão também se explica pelo desconhecimento do local do dano ambiental, o que impossibilita sua mensuração. Por exemplo, em casos de transporte ilegal de madeira é difícil determinar a origem da extração. Problemas também ocorrem mesmo quando o local do dano é conhecido, já que nem sempre é possível realizar perícias detalhadas, autos de avaliação ou relatórios para subsidiar a avaliação da natureza e extensão do dano ambiental pelos representantes do MPF e pelos juízes. Essa situação foi confirmada na amostra de processos dessa pesquisa, já que apenas dois dos 51 processos analisados estavam instruídos com laudo de perícia de local de dano.

Figura 10. Distribuição dos tipos de proposta de acordo de Transação Penal (n=8) e de Suspensão Condicional do Processo (n=13)[37] referentes aos processos analisados contra crimes ambientais em Áreas Protegidas federais no Pará.

_________________________

36 Comunicação pessoal de Procurador do MPF em Belém, em junho de 2008.

37 É possível a proposta de mais de uma condição nos acordos de transação e suspensão condicional do processo, de forma cumulativa ou alternativa; por isso, a soma dos percentuais apresentados difere de 100%. É importante notar que a condição de comparecimento em juízo só é possível para os acordos de suspensão condicional do processo.

4. Iniciativas para melhorar a responsabilização por crimes ambientais

A lentidão na investigação de crimes ambientais e no processo judicial é um problema antigo e há várias iniciativas em curso para solucioná-lo. A seguir, analisamos as principais iniciativas, os avanços alcançados e os desafios a serem superados.

4.1. Polícia Federal

A Polícia Federal tem criado estruturas e investido em treinamento para aperfeiçoar suas ações contra crimes ambientais. Alguns avanços são evidentes, mas várias lacunas persistem, como resume a Tabela 5.

Por exemplo, em 2001, a Polícia Federal criou uma Coordenação de Prevenção e Repressão aos Crimes contra o Meio Ambiente e o Patrimônio Histórico (Comap), que em 2003 passou a ser uma divisão do DPF – Divisão de Repressão a Crimes contra o Meio Ambiente e o Patrimônio Histórico (DMAPH)[38]. Por sua vez, essa medida levou à especialização de outros órgãos do DPF, a começar pela criação em 2003 de delegacias especializadas (Delegacia de Repressão a Crimes contra o Meio Ambiente e o Patrimônio Histórico - Delemaph) em cada um dos estados e no Distrito Federal, responsáveis por executar as ações preventivas e repressivas planejadas pela DMAPH.

A Polícia Federal também ampliou o quadro de especialistas em combate ao crime ambiental e investiu em treinamento nessa área (Tabela 5). Por exemplo, em março de 2009 foi realizado o curso de Inteligência Geográfica[39] nos estados de Rondônia, Mato Grosso e Pará – onde ocorreu a Operação Arco de Fogo. O curso objetivou aperfeiçoar o combate ao crime ambiental organizado com o uso de ferramentas tecnológicas (ex: geoprocessamento), de inteligência e jurídicas. A abordagem contra o crime organizado é relevante já que o crime ambiental tem se especializado envolvendo fraudes e corrupção executada por profissionais em empresas privadas e no serviço público. Os monitores do curso enfatizam que a melhor forma de combater as organizações criminosas é tornar seus bens indisponíveis, de modo a assegurar a reparação do dano ambiental e a impedir o financiamento de outros crimes. Para isso, a investigação e a perícia devem atuar juntas na rápida quantificação do dano ambiental causado e na responsabilização de seus autores. Enquanto a investigação identifica a autoria e o tipo de crime praticado, a perícia fornece as provas da existência e consequências do crime.

Para aperfeiçoar a coleta, armazenamento e cruzamento de informações, a Polícia Federal inaugurou em abril de 2008 o Centro Integrado de Inteligência Policial e Análises Estratégicas – Cintepol[40]. A integração de bancos de dados e as ferramentas de análise oferecidas pelo Centro permitem cruzar informações diversas sobre um determinado objeto de investigação (pessoa, organização, veículos etc.), funcionando como um “Google criminal” [41].

Apesar desses avanços, ainda há muito a fazer. Por exemplo, a estrutura e pessoal das Delemaph ainda são insuficientes[42]. A Delemaph do Pará é a única da Amazônia Legal que conta com uma unidade de geoprocessamento (desde o primeiro semestre de 2008) para combater crimes florestais. O sistema integrado de compartilhamento de dados sobre crimes ambientais ainda está sendo construído no Cintepol. Da mesma forma, ainda estão sendo desenvolvidos termos de cooperação para que instituições estaduais e federais acessem e forneçam dados ao Centro[43]. Além disso, ainda levará algum tempo para capacitar os integrantes do DPF que utilizarão diretamente o Cintepol (cerca de 70% do total do pessoal ou 8,5 mil pessoas[44]); pelo menos cinco anos, se mantido o número de pessoas treinadas em 2008: 1.500 (TI&Governo, 2009).

_________________________

38 Tarso, 2005.

39 O curso de Inteligência Geográfica foi promovido pela DMAPH, Área de Perícias de Meio Ambiente do Instituto Nacional de Criminalística e Academia Nacional de Polícia (ANP), sob a coordenação dos delegados da Polícia Federal Franco Perazzoni e Caio Porto Ferreira e dos peritos criminais federais Marcelo Garcia e Daniel Russo, atendendo a sugestões de profissionais do DPF comprometidos com aperfeiçoamentos na Operação Arco de Fogo.

40 Informações fornecidas por Daniel Lorenz, diretor de inteligência de polícia do DPF, em comunicação pessoal em abril de 2009.

41 Órgãos públicos podem acessar e integrar a base de dados do Cintepol por meio de termo de cooperação técnica.

42 Em comunicação pessoal em setembro de 2008, Álvaro Palharini, chefe da DMAPH, informou que em agosto de 2008 a DMAPH iniciou um diagnóstico das 27 Delemaph, que visa ao conhecimento e atendimento às necessidades de cada uma delas.

43 Segundo Marcelo Passos, gerente do Cintepol, (correio eletrônico em 19 de abril de 2009), onze estados, por meio de suas secretarias de segurança pública, e vários órgãos públicos (Caixa Econômica Federal, Receita Federal, Banco Central, Ministério da Previdência Social etc.) em breve acessarão e integrarão o banco de dados do Centro.

44 Sérgio Rovani da Delemaph no Pará estima que cerca de 30% do quadro do DPF não usaria diretamente o Cintepol (Comunicação pessoal em abril de 2009).

Tabela 5. Exemplos de medidas para aumentar a eficiência da Polícia Federal no combate a crimes ambientais.

_________________________

45 Tarso, 2005.

46 Os Setec são centros de perícia presentes em cada estado e subordinados ao Instituto Nacional de Criminalística.

47 Conversa com Mauro Magliano, chefe da APMA, em abril de 2009.

48 Por enquanto, a DMAPH e as Delemaph contam com uma comunidade virtual para troca de informação e difusão de melhores práticas; e ainda não há como compartilhar imagens georreferenciadas entre os Setec.

49 O seminário visa divulgar as técnicas de identificação dos crimes ambientais e aumentar a articulação e a integração entre os órgãos públicos que atuam na área ambiental (APCF, 2008).

50 Pontes, 2005.

51 Pontes, 2005.

52 Em comunicação pessoal em abril de 2009, Mauro Magliano, chefe da APMA, também informou que mais 30 peritos ambientais estariam concluindo curso de formação em 2009.

4.2. Judiciário

Várias medidas têm sido tomadas ou foram planejadas para tornar o Judiciário mais eficiente. Algumas destas ações começam a ter resultados, mas a maioria só terá efeito nos próximos anos e outras ainda enfrentam ou poderão enfrentar barreiras conforme resumido na Tabela 6.

Uma das principais medidas para acelerar os processos em andamento é a informatização processual completa a partir da qual todo processo passa a ser eletrônico e disponível na internet[53]. Por exemplo, o mais novo software para virtualização processual (Projudi) usado desde 2007 reduziu, em média, em 25% a duração de processos nos juizados especiais cíveis federais (CNJ, 2008). Entretanto, um estudo da Associação dos Magistrados Brasileiros (AMB, 2009) revelou que apenas 22% das 1.228 Varas Judiciais avaliadas digitalizavam peças processuais na época da pesquisa –10 de dezembro de 2008 a 13 de janeiro de 2009. Além disso, a virtualização dos processos referentes à Amazônia demorará. Por exemplo, o TRF1, que julga recursos de todos os estados da Amazônia, pretende virtualizar todos os processos até o final de 2011 (TRF1, 2007).

Algumas mudanças legislativas poderão ajudar a aumentar a eficiência judiciária, mas dependerão de investimentos. Por exemplo, a Lei nº. 11.719/2008 prevê audiência única para produção de provas e sentença e a oralidade para apresentação das alegações finais (arts. 400 e 403), semelhante ao que ocorre nos juizados especiais. A audiência única facilitaria a verificação de informações prestadas pelas várias partes. A Lei nº. 11.900/2009 permite o uso de videoconferência para ouvir acusados e testemunhas que morem fora da jurisdição do juiz em substituição às cartas precatórias que tendem a ser demoradas. Dado que em muitos casos na Amazônia seria necessário o uso de videoconferência, o uso da audiência única frequentemente dependerá da instalação de equipamentos nos fóruns do país. Mesmo com equipamentos disponíveis, a realização de audiências únicas poderá ser difícil quando réus e testemunhas estiverem em localidades diferentes dadas as dificuldades para estabelecer um calendário comum entre várias partes em locais distantes.

A eficácia da Lei nº. 11.719/2008 também dependerá da sua interpretação quanto ao início da ação penal, que por sua vez influencia a contabilização do prazo prescricional. Uma interpretação é a de que a ação começa quando o juiz recebe a petição inicial (denúncia) do Ministério Público antes da citação do réu (art. 396). A segunda interpretação (decorrente do art. 399) é a de que a ação se inicia após o réu ser citado pelo juiz e responder à citação. Caso o Judiciário entenda que o recebimento da petição inicial ocorre só depois da resposta do réu (Ver discussão em Jusbrasil, 2008), a ação penal iniciará mais tardiamente e aumentará a probabilidade dos crimes prescreverem, pois nosso estudo (Figura 7) revelou que a citação do réu é uma das fases mais demoradas do processo.

Um projeto promissor para aumentar a qualidade e velocidade dos julgamentos é a especialização parcial de Varas Federais em Varas Federais Ambientais e Residuais[54] em Belém/PA e Manaus/AM (Ver Estadão, 2009A). Segundo Vladimir Passos de Freitas (desembargador aposentado que criou Varas Ambientais no TRF4 no Sul do Brasil), a especialização é vantajosa já que o “juiz frequenta cursos, conhece os peritos, desenvolve técnicas de conciliação” (Com informação de Estadão, 2009A e Jornal do Brasil, 2009). Com base em sua experiência ele afirmou (Jornal do Brasil, 2009) que as Varas especializadas reduziram pela metade a duração dos processos ambientais. A votação do projeto, que existe desde 2007, está prevista para o 1º semestre de 2009 pela Corte Especial do TRF1. Entretanto, a aprovação é incerta já que o corregedor geral da Justiça Federal da 1ª Região, Olindo Menezes, elaborou parecer contrário ao projeto afirmando que o número de processos ambientais seria pequeno. O desembargador Jirair Aram Meguerian, presidente do TRF1, que defende o projeto, espera que o acúmulo de processos revelado este ano (Quadro 4) justifique a sua aprovação (Com informação de Jornal do Brasil, 2009).

Além da especialização, é necessário aumentar a presença do Judiciário Federal na região já que o Conselho da Justiça Federal identificou a falta de Varas Federais (CJF, 2005) em todo Brasil, sendo que na Amazônia, o Pará, Mato Grosso e Amazonas estão entre os mais deficitários[55]. Entretanto, é incerto quando essas lacunas serão preenchidas.

_________________________

53 O acesso via internet é restrito às partes e seus advogados pelo uso de senhas.

54 Chamam-se residuais porque as Varas que se especializarão em meio ambiente devem julgar os processos de outros temas que já estão sob sua responsabilidade.

55 CNJ (2009B) e AMB (2009) também ressaltam a carência de juízes. O primeiro diz que o número de juízes federais não chega a um para cada cem mil habitantes; o segundo afirma que o ideal é que cada juiz trabalhasse com uma média de mil processos ao ano, mas 85% das Varas Judiciais do país ultrapassam esse limite.

Tabela 6. Exemplos de iniciativas para aumentar a celeridade do Judiciário.

_________________________

56 Detalhes sobre atribuições e ações do Conselho Nacional de Justiça (CNJ) estão disponíveis em www.cnj.jus.br.

57 CNJ. Resolução nº. 46, de 18 de dezembro de 2007, que determinou a padronização das informações prestadas pelos sistemas de acompanhamento processual no país com a implantação de tabelas processuais unificadas até 30/09/2008.

58 CJF, 2008A. Em 12 de fevereiro de 2008, CNJ, Conselho da Justiça Federal (CJF) e os TRF firmaram acordo de cooperação para desenvolver o Sistema Processual Único da Justiça Federal. Segundo notícia do CJF, de 30 de junho de 2008, o E-JUD deve estar pronto para utilização em abril de 2009.

59 A pesquisa sobre cartórios judiciais (Brasil, 2007) enfatizou seu importante papel para a rapidez processual e as dificuldades iniciais da adoção de sistema eletrônico nas rotinas cartorárias.

60 Segundo a AMB (2009), faltam sistemas integrados de informação em 80% das Varas e em quase metade delas os juízes ainda utilizam carimbos e não fazem o registro eletrônico das informações.

61 Lei nº. 11.689, de 9 de junho de 2008, que estabelece o novo procedimento do Tribunal do Júri; Lei nº. 11.690, de 10 de junho de 2008, que estabelece novas regras para a coleta de provas antes e durante a ação penal; Lei nº. 11.719, de 20 de junho de 2008, que muda os procedimentos do processo penal.

62 Segundo um promotor de justiça (comunicação pessoal em setembro de 2008), um exemplo de aplicação da lei incompatível com seus objetivos ocorre com a Lei dos Juizados Especiais (Lei nº. 9.099/1995). O art. 81 dessa lei determina que as alegações finais sejam orais, mas há juízes que aceitam alegações escritas ou mesmo um “ditado” dos argumentos trazidos pelo advogado ao escrivão. Isso atrasa o calendário de audiências e a sentença, que não ocorre em audiência, mas no prazo de cinco dias ou mais.

63 A Emenda Constitucional nº. 45, de 15 de abril de 2004, impôs restrições ao uso de recursos e influenciou mudanças no CPC nesse sentido. A Lei nº. 11.417/2006 regulamentou o art. 103-A da Constituição Federal, que trata da súmula vinculante; a Lei nº. 11.276/2006 introduziu a súmula impeditiva de recursos no CPC (art. 518); a Lei nº. 11.418/2006 regulamentou o § 3º do art. 102 da Constituição Federal, que versa sobre a exigência de repercussão geral para admissão do recurso extraordinário pelo STF, ao acrescentar o art. 543-A ao CPC; a Lei nº. 11.672/2008 acrescentou o art. 543-C no CPC, que estabelece o procedimento para o julgamento de recursos repetitivos no STJ.

64 Anuário da Justiça, 2009.

65 CJF, 2005.

66 Sobre isso, ver observações do Juiz Antonio Herman Benjamin do STJ em Milanez, 2008.

4.3. Cooperação para acelerar processos em Rondônia[67]

Em 2008, a Polícia Federal, MPE, Defensoria Pública Estadual e Poder Judiciário Estadual de Rondônia agiram juntos para acelerar processos de crimes ambientais no município de Cujubim/RO durante a Operação Arco de Fogo.

Logo após o início da operação em Cujubim, essas instituições se reuniram para planejar sua atuação nos crimes mais comuns e tratar sobre o destino dos bens apreendidos, especialmente madeiras. O grupo concluiu que era imprescindível acelerar os procedimentos judiciais iniciados a partir da operação, antes que os agentes responsáveis pelas autuações e investigações deixassem o município. Dessa forma, eles evitariam a necessidade de intimação de testemunhas em outras cidades por meio de cartas precatórias, procedimento demorado que contribui para a prescrição dos crimes.

Assim, o grupo decidiu aproveitar a estrutura da Operação Justiça Rápida, um Programa do Tribunal de Justiça de Rondônia que consiste no deslocamento de juízes, advogados, servidores de apoio e de equipamentos às localidades distantes e desprovidas da presença de órgão do Poder Judiciário[68]. Este programa estava acontecendo em Cujubim no início da Operação Arco de Fogo e sua estrutura foi utilizada para cobrir os novos casos iniciados naquele período. Dessa forma, as audiências ocorreriam em Cujubim, o município alvo da operação, em vez de em Ariquemes, o município sede do Fórum, distante 200 km.

O Juizado Especial de Ariquemes elaborou uma pauta de audiências para que a Polícia Federal já intimasse os infratores a comparecerem à audiência preliminar assim que fossem autuados – Essa experiência já havia sido observada com sucesso em crimes ambientais em Blumenau, SC[69]. Para casos iniciados antes da decisão do grupo, os infratores foram logo citados a comparecerem às audiências marcadas para datas ainda naquele período.

As audiências ocorreram em três dias, no prazo máximo de uma semana e meia após a autuação. Nessas datas marcadas, juízes, promotores, defensores públicos, advogados e servidores partiam às cinco da manhã de Ariquemes para Cujubim. Nas audiências preliminares, o MPE oferecia a proposta de acordo e já apresentava denúncia. Se não houvesse acordo, marcava-se logo a audiência de instrução e julgamento e, caso esta não fosse possível, ouviam-se ao menos as testemunhas de acusação (agentes responsáveis pela autuação). Se as testemunhas já tivessem deixado Cujubim, os juízes determinavam sua substituição imediata por outras que também tivessem participado da autuação a fim de que fossem ouvidas no mesmo dia. Segundo a juíza Duília Sgrott Reis, apenas 15% dos casos que chegaram à fase de audiência de instrução e julgamento ficaram inconclusos naquele período, pois demandaram uso de cartas precatórias.

Os juízes determinaram a destinação da madeira apreendida em todos os acordos de transação penal ou suspensão condicional do processo. Além disso, os valores estipulados nos acordos eram destinados ao Fundo Municipal Ambiental de Ariquemes e seriam usados em prol tanto deste município como de Cujubim.

Nos casos de apreensão de madeiras abandonadas, os bens foram doados às Prefeituras de Cujubim e de Ariquemes com a condição de que fossem leiloados e o valor arrecadado também fosse destinado ao Fundo Municipal Ambiental de Ariquemes. O primeiro leilão ocorreu em 29 de agosto de 2008 e foram arrecadados R$ 31,5 mil. O segundo estava marcado para 30 de setembro de 2008, com 387 m3 de madeira avaliada em R$ 125 mil.

Nos casos de madeiras apreendidas com identificação de seus possuidores, optou-se pelo leilão judicial com depósito judicial dos valores arrecadados. Assim, se o acusado for absolvido ao final do processo judicial, ele receberá o valor depositado. Se houver condenação, o valor será revertido ao Fundo Municipal Ambiental. O primeiro leilão judicial estava marcado para 10 de outubro de 2008.

A experiência de Cujubim demonstra como a cooperação interinstitucional pode superar obstáculos e utilizar os poucos recursos disponíveis para otimizar resultados. Nesse caso a cooperação ocorreu entre atores do âmbito estadual e a Polícia Federal porque os crimes identificados eram de competência da Justiça Estadual. No entanto, o mesmo arranjo pode ser usado no âmbito federal, uma vez que a Justiça Federal também conta com a estrutura de juizados itinerantes.

_________________________

67 As informações sobre essa cooperação foram obtidas por meio de entrevistas via telefone e e-mail com a Juíza de Direito Duília Sgrott Reis, então titular da Vara do Juizado da Comarca de Ariquemes, e a Promotora de Justiça Edna Capeli, da Promotoria de Justiça de Meio Ambiente da Comarca de Ariquemes, em setembro de 2008, e com o Delegado da Polícia Federal Caio Porto Ferreira, em outubro de 2007.

68 TJ/RO, 2008.

69 Schäfer e Machado, 2000; Brito e Barreto, 2005.

4.4. Cooperação para destinar recursos arrecadados para conservação.

O Ministério Público, órgãos ambientais e outros parceiros criaram meios para facilitar o cumprimento da LCA, a qual estabelece que as penas devem visar à prevenção e reparação de danos ambientais. Um destes mecanismos é o Fundo Dema criado em 2003 com recursos oriundos da venda de mogno apreendido pelo Ibama no Pará (Barreto et al., 2008). Este é um fundo permanente gerenciado pelo Banco da Amazônia cujas receitas líquidas são aplicadas em projetos de desenvolvimento sustentável selecionados por um comitê gestor formado por ONGs. Até o início de 2008, 179 projetos totalizando R$ 2,2 milhões foram aprovados (Barreto et al., 2008).

Além disso, o MPF contribuiu com a criação, em novembro, de 2006 da Carteira Fauna Brasil em uma parceria entre Ibama, ICMBio e o Fundo Brasileiro para a Biodiversidade – Funbio (Funbio, 2009). A carteira, que é gerenciada pelo Funbio com participação dos parceiros, recebe recursos de doações, multas administrativas ambientais e sanções penais. Até agora a carteira aplicou R$ 2,7 milhões em sete projetos, mas nenhum na Amazônia. Entretanto, a carteira aceita doações dirigidas para projetos específicos. Dessa forma, os procuradores e promotores do MPF e MPE na Amazônia poderiam propor o direcionamento para reparar danos específicos nas Áreas Protegidas afetadas na região.

5. Conclusões e recomendações

Os casos analisados mostram que a maioria dos processos judiciais contra crimes ambientais em Áreas Protegidas federais no Pará tem sido lenta e a impunidade predomina. Além disso, relatório do próprio CNJ revela que o congestionamento do Judiciário é um problema generalizado no país. Essa situação é grave considerando que a impunidade de crimes ambientais na esfera administrativa (processos conduzidos pelos órgãos estaduais de meio ambiente e o Ibama) também tem predominado (Brito e Barreto, 2006; Barreto et al., 2008; TCU, 2008B). Se a impunidade persistir em ambas as esferas, um cenário resultante será a continuidade da exploração predatória que leva à degradação progressiva das Áreas Protegidas. A demora para punir facilita as atividades de extrativistas ilegais, que podem entrar e sair das áreas rapidamente. De fato, a extração de madeira, mineração (garimpos) e caça foram os crimes mais comuns, correspondendo, juntos, a 83% nos casos analisados.

Um cenário mais grave resultante da impunidade prolongada é a colonização das áreas por meio do desmatamento para a agropecuária. Além dos graves danos, essa situação leva ao aumento da resistência contra a fiscalização, à redução ou à tentativa de redução de Áreas Protegidas, como vem ocorrendo em Mato Grosso, Roraima, Rondônia e Pará (Veja exemplos em GTA, 2008; Globo Amazônia, 2008; Estadão, 2009B; O Eco 2009).

Nossa análise revelou também várias iniciativas para tentar melhorar a eficiência e a eficácia da responsabilização de crimes ambientais. Entretanto, é preciso superar as barreiras ainda existentes (Tabelas 5 e 6) e reforçar as medidas de prevenção e punição para garantir a conservação das Áreas Protegidas, conforme expomos a seguir.

5.1. Priorizar a prevenção

Muitos dos esforços recentes para melhorar a punição dos crimes na esfera judicial só serão concluídos no médio prazo (como a virtualização dos processos) e há incertezas sobre o atendimento de outras demandas, como o aumento do número de Varas Federais na Amazônia. Além disso, as falhas do Judiciário podem também prejudicar a aplicação de penas administrativas que muitas vezes dependem de decisões judiciais como a cobrança judicial de multas. Diante desse cenário, a melhor estratégia de proteção seria reforçar a prevenção dos crimes.

Ações preventivas incluem, primeiro, sinalizar e demarcar as Áreas Protegidas para demonstrar claramente seus limites físicos e as proibições de uso. Segundo, é preciso instalar e reforçar a vigilância das áreas por meio de rondas sistemáticas em pontos e épocas críticas – por exemplo, a exploração de madeira na terra firme ocorre na época seca e é precedida da abertura de estradas. O portal ImazonGeo (http://www.imazongeo.org.br) contém várias informações úteis para identificar as áreas prioritárias para prevenção como as áreas de maior ocorrência de desmatamento e focos de queimada, além demapa de estradas informais que em muitos casos são abertas por madeireiros ilegais.

A prevenção contra crimes ambientais em Áreas Protegidas dependerá da estruturação dos órgãos responsáveis, pois recentemente o TCU (2008B) mostrou suas deficiências. Por exemplo, faltam fiscais nas Unidades de Conservação federais sob gestão do ICMBio e recursos para elaborar planos de manejo e pagar desapropriações de ocupantes dessas áreas. No caso da Funai, além de faltarem recursos, falta a regulamentação de seu poder de polícia, o que a impede de aplicar sanções a infratores via procedimento administrativo próprio (TCU, 2008A).

5.2. Trabalhar em cooperação para acelerar a responsabilização judicial

A cooperação entre Polícia Federal, Ministério Público, Defensoria Pública e Judiciário contra crimes ambientais em Cujubim/RO mostrou resultados promissores, mas ocorreu ocasionalmente. É necessário criar condições favoráveis para ampliar essa experiência em outras regiões da Amazônia. Por exemplo, é necessário investir em programas como a Operação Justiça Rápida de Rondônia em outros estados, além de promover o planejamento estratégico conjunto entre órgãos ambientais, Polícia, Ministério Público, Defensoria Pública e Judiciário para combinar ações nas regiões críticas. A proposta de tornar as Varas em Belém/PA e Manaus/AM especializadas em crimes ambientais poderia também contribuir para aumentar esse tipo de cooperação. Essas medidas ajudariam a otimizar o uso dos escassos recursos humanos e financeiros disponíveis para combater os crimes ambientais.

5.3. Aperfeiçoar a atuação do Ministério Público

O Ministério Público poderia aumentar a eficácia da responsabilização penal atuando em dois aspectos. Primeiro, é preciso tornar o sistema de registro e acompanhamento processual capaz de discriminar os processos de crimes ambientais e de reportar a localização dos mesmos. Assim, seria possível priorizar aqueles em Áreas Protegidas, e dentre estas, aquelas mais ameaçadas. Segundo, é necessário vincular todas as propostas de acordos judiciais à reparação ou proteção ambiental como manda a LCA (art. 17). Para facilitar o direcionamento e gestão desses recursos, é possível usar os mecanismos existentes como o Fundo Dema e a Carteira Fauna do Funbio (seção 4.4).

5.4. Uniformizar jurisprudência

Há consenso quanto à competência da Justiça Federal para julgar crimes ambientais em áreas pertencentes à União. No entanto, nos casos analisados e na análise de jurisprudência encontramos conflito de competência quando se trata de crime ambiental ocorrido em propriedade particular ou posse dentro de Unidade de Conservação federal. Dado que em 74% dos acórdãos encontrados no TRF1 e STJ sobre esse tema (Anexo IV) foi aceita a competência da Justiça Federal, é essencial padronizar essa interpretação majoritária para evitar atrasos desnecessários nos julgamentos.

ANEXOS

Anexo 1. Fluxograma de acordo de Transação Penal no JECrim.

Anexo 1. Fluxograma de acordo de Transação Penal no JECrim.

Anexo 2. Fluxograma de acordo de Suspensão Condicional do Processo no JECrim.

Anexo 2. Fluxograma de acordo de Suspensão Condicional do Processo no JECrim.

Anexo 3. A estimativa do valor dos itens apreendidos.

Houve 22 apreensões de madeira e de 62 equipamentos nos casos estudados. Destes, 20% estavam descritos como bastante deteriorados ou não traziam informações suficientes para sua valoração. Portanto, apenas 80% dos equipamentos apreendidos puderam ser estimados.

A estimativa do valor aproximado dos itens apreendidos foi obtida de várias formas. Primeiro, atualizamos os valores dos itens para os quais o Ibama já havia estimado o valor, o que correspondeu a apenas seis casos de equipamentos. Atualizamos os valores utilizando o Índice Geral de Preços – Disponibilidade Interna (IGP-DI) da Fundação Getúlio Vargas[70], considerando a data da apreensão até dezembro de 2007.

Outra abordagem foi utilizar uma lista fornecida pela Comissão de Doação do Ibama/Belém ao Imazon para atribuir valor para itens similares não valorados na época da apreensão. A lista continha 1.025 processos entre os anos de 1985 e 2007 e 1.566 lotes de bens apreendidos já valorados em sua maioria (dados tratados em Barreto et al., 2008). Essa abordagem foi aplicada em 62% dos valores estimados, os quais foram atualizados para 2007 utilizando o IGP-DI.

Para o restante dos itens, 19 casos de apreensão de madeira (medição em tora, prancha e m3), estimamos os valores conforme preço de mercado. Assumimos que o valor médio das espécies apreendidas seria equivalente ao valor médio ponderado dos valores obtidos em um amplo levantamento de preços realizado em 2004 (Lentini et al., 2005). A ponderação foi usada para levar em conta a proporção dos diferentes tipos de preço de espécies de madeira (alto, médio e baixo), distribuídos nas regiões do estado. Desta forma, assumimos que a fiscalização apreendeu madeira com uma composição similar à composição geral da exploração no estado. Os preços de madeira de 2004 foram atualizados para 2007 também utilizando o IGP-DI. Essa abordagem foi aplicada em 27% dos valores estimados.

_________________________

70 Disponível em http://www.fee.tche.br/sitefee/pt/content/servicos/pg\_atualizacao\_valores.php; Acesso em 10 dez. 2007.

Anexo 4. Jurisprudência sobre conflito de competência para processar e julgar crime ambiental em área particular dentro de Unidade de Conservação federal.

Para investigar mais detalhes do conflito de competência verificado nos processos deste estudo, realizamos pesquisa jurisprudencial específica sobre crime ambiental cometido em área particular no interior de Unidade de Conservação. Para isso, utilizamos o site do TRF1 em 08/07/2008 e o site do STJ em 07/07/2008, em busca de acórdãos, súmulas e informativos jurisprudenciais que refletissem o entendimento (recente) predominante nesses tribunais quanto a essa matéria.

Essa pesquisa restringiu-se ao período de 2005 a 2008 e utilizou as seguintes expressões de busca: “unidade de conservação e competência”, “crime ambiental e competência”, “crime meio ambiente e competência”, “ambiente e competência”, “ambiental e competência”, “particular ambiente e competência”, “particular ambiental e competência”. Encontramos apenas acórdãos sobre esse tipo de conflito de competência e analisamos somente aqueles cuja ementa continha as palavras “crime” e “unidade de conservação federal” ou “área particular”. Então, selecionamos os acórdãos que versavam especificamente sobre a competência da Justiça Federal para processar e julgar crimes ocorridos em área particular, localizada no interior de Unidade de Conservação federal.

No site do TRF1 encontramos 23 acórdãos. Nesse tribunal prevaleceu o entendimento da competência da Justiça Federal em 17 decisões, mesmo que o crime seja praticado em área particular dentro de uma Unidade de Conservação federal. Todos esses casos se referiam a crimes praticados no interior da Área de Proteção Ambiental da Mantiqueira (Minas Gerais). O argumento favorável à competência da Justiça Federal foi fundamentado no fato de que Unidade de Conservação federal é bem da União (art.20, II da Constituição Federal) e compete aos juízes federais processar e julgar as infrações penais praticadas contra bens da União (art. 109, IV da Constituição Federal). Apenas seis decisões eram no sentido contrário; cinco delas sob o argumento de que “a circunstância de o suposto delito ambiental ter ocorrido em Unidade de Conservação APA não conduz necessariamente à competência da Justiça Federal, se eventualmente não se comprovar que a área em questão é de propriedade da União ou, então, que exista interesse direto dela na sua proteção ou conservação”[71].

O único acórdão que não versava sobre Área de Proteção Ambiental, mas Reserva Extrativista, negou a competência da Justiça Federal por considerar que a área ainda não havia sido desapropriada. Tratava-se de crime ambiental ocorrido em 2005, na Reserva Extrativista Riozinho do Anfrísio, criada pelo Decreto (presidencial) de 8 de novembro de 2004. O desembargador arguiu que o Ibama ainda não havia intentado nenhuma ação expropriatória[72], de modo que a área onde o crime ambiental ocorreu ainda não integrava o patrimônio da União. O desembargador desconsiderou a manifestação de interesse direto da União na área exposta no decreto.

No site do STJ encontramos apenas quatro acórdãos e todos reconheciam a competência da Justiça Federal para julgar esse tipo de caso. O principal argumento era de que deveria ser observada a origem do ato de criação da Área Protegida para determinar a competência de julgamentos a ela relacionados. Assim, como a origem de Unidades de Conservação federais são decretos federais, caberia à Justiça Federal decidir sobre ações que versam sobre essas áreas. Um desses quatro casos tratava de decisão recente (abril de 2008), que reconheceu a competência da Justiça Federal para crime ambiental em propriedade particular localizada na zona de amortecimento de Unidade de Conservação federal. Portanto, essas decisões indicam que o STJ entende que o interesse da União prevalece sobre o particular quando se tratar de Unidade de Conservação federal.

_________________________

71 TRF 1ª Região, RCCR nº. 20063809002923-1/MG, 4ª Turma, Relator: Desembargador Federal Ítalo Fioravanti Sabo Mendes, publicação: DJ 16/02/2007, p.58.

72 TRF 1ª Região, HC 2005.01.00.063206-9/PA, 3ª Turma, Relator: Desembargador Federal Cândido Ribeiro, publicação: DJ 25/11/2005, p.24.

Lista de acórdãos encontrados e analisados no site do Tribunal Regional Federal da 1ª Região, por ordem cronológica decrescente de publicação:

1 - RCCR 2006.38.09.004750-7/MG, 3ª Turma, Relator: Desembargador Federal Olindo Menezes, substituído pelo Juiz Federal Convocado César Cintra Fonseca, publicação: e-DJF1 25/04/2008, p.224.

2 - RCCR 2007.38.09.000948-7/MG, 3ª Turma, Relator: Desembargador Federal Olindo Menezes, substituído pelo Juiz Federal Convocado César Cintra Fonseca, publicação: e-DJF1 18/04/2008, p. 103.

3 - RCCR 2006.38.09.004558-2/MG, 3ª Turma, Relator: Desembargador Federal Tourinho Neto, publicação: DJ 25/01/2008, p.166.

4 - RCCR 2007.38.09.000950-0/MG, 3ª Turma, Relator: Desembargador Federal Tourinho Neto, publicação: DJ 11/01/2008, p.17.

5 - RCCR 2004.38.00.024580-7/MG, 3ª Turma, Relator: Desembargador Federal Cândido Ribeiro, publicação: DJ 12/12/2007, p.27.

6 - RCCR 2007.38.09.000831-7/MG, 4ª Turma, Relator: Desembargador Federal Ítalo Fioravanti Sabo Mendes, substituído pela Juíza Federal Convocada Rosimayre Gonçalves de Carvalho, publicação: DJ 28/11/2007, p.49.

7 - RCCR 2006.38.09.002208-1/MG, 3ª Turma, Relator: Desembargador Federal Olindo Menezes, substituído pelo Juiz Federal Convocado Leão Aparecido Alves, publicação: DJ 05/10/2007, p.37.

8 - RCCR 2007.38.09.000839-6/MG, 3ª Turma, Relator: Desembargador Federal Tourinho Neto, substituído pela Juíza Federal Convocada Jaiza Maria Pinto Fraxe, publicação: DJ 21/09/2007, p.38.

9 - RCCR 2007.38.09.000892-7/MG, 4ª Turma, Relator: Desembargador Federal Hilton Queiroz, publicação: DJ 21/09/2007, p.48.

10 - RCCR 2006.38.09.001106-1/MG, 4ª Turma, Relator: Desembargador Federal Hilton Queiroz, publicação: DJ 29/06/2007, p.29.

11 - RCCR 2006.38.09.001667-0/MG, 4ª Turma, Relator: Desembargador Federal Mário César Ribeiro, publicação: DJ 15/06/2007, p.29.

12 - RCCR 2006.38.09.003706-4/MG, 3ª Turma, Relator: Desembargador Federal Tourinho Neto, publicação: DJ 01/06/2007, p.20.13- ACR 2004.34.00.007363-1/DF, 3ª Turma, Relator: Desembargador Federal Olindo Menezes, substituído pelo Juiz Federal Convocado Saulo Casali Bahia, publicação: DJ 13/04/2007, p.27.

14 - RCCR 2006.38.09.003686-4/MG, 3ª Turma, Relator: Desembargador Federal Cândido Ribeiro, substituído pelo Juiz Federal Lino Osvaldo Serra Sousa Segundo, publicação: DJ 16/03/2007, p.25.

15 - RCCR 2006.38.09.000282-0/MG, 3ª Turma, Relator: Desembargador Federal Tourinho Neto, publicação: DJ 12/01/2007, p.18.

16 - RCCR 2006.38.09.002923-1/MG, 4ª Turma, Relator: Desembargador Federal Ítalo Fioravanti Sabo Mendes, publicação: DJ 16/02/2007, p.58.

17 - RCCR 2006.38.09.000642-6/MG, 4ª Turma, Relator: Desembargador Federal Ítalo Fioravanti Sabo Mendes, publicação: DJ 10/11/2006, p.37.

18 - RCCR 2006.38.09.000340-3/MG, 4ª Turma, Relator: Desembargador Federal Hilton Queiroz, substituído pelo Juiz Federal Convocado Juiz Federal Ney Barros Bello Filho, publicação: DJ 10/11/2006, p.37.

19 - RCCR 2006.38.09.001236-1/MG, 4ª Turma, Relator: Desembargador Federal Ítalo Fioravanti Sabo Mendes, publicação: DJ 16/10/2006, p.87.

20 - RCCR 2006.38.09.000878-0/MG, 3ª Turma, Relator: Desembargador Federal Cândido Ribeiro, publicação: DJ 01/09/2006, p.18.

21 - ACR 2004.34.00.009000-0/DF, 3ª Turma, Relator: Desembargador Federal Olindo Menezes, substituído pelo Juiz Federal Convocado Saulo Casali Bahia, publicação: DJ 17/02/2006, p.20.

22 - HC 2005.01.00.063206-9/PA, 3ª Turma, Relator: Desembargador Federal Cândido Ribeiro, publicação: DJ 25/11/2005, p.24.

23 - HC 2005.01.00.060694-0, 3ª Turma, Relator: Desembargador Federal Tourinho Neto, publicação: DJ 21/10/2005, p.20.

Lista de acórdãos encontrados e analisados no site do Superior Tribunal de Justiça, por ordem cronológica decrescente de publicação:

1 - CC 89.811/SC, 3ª Seção, Relatora Ministra Laurita Vaz, publicação: DJe 03/04/2008.

2 - CC 36.666/MG, 3ª Turma, Relator: Ministro Paulo Gallotti, publicação: DJ 08/02/2008, p.636.

3 - CC 59.535/SC, 3ª Seção, Relatora: Ministra Maria Tereza de Assis Moura, publicação: DJ 27/09/2007, p. 221.

4 - HC 38.649/SC, 6ª Turma, Relator: Ministro Paulo Gallotti, publicação: DJ 26/06/2006, p. 203.

Comentarios

Este site foi desenvolvido pela NOTABC